Activity diagram

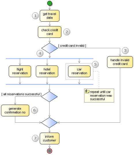
The activity diagram is a high-level description of the steps that are executed in the travel booking process.

 

step1 The travel booking process starts when an Internet customer enters the data for his travel arrangements.

step2 The credit card information is checked for correctness and validity.

step3 If the credit card data is incomplete or not valid, the process ends with a fault.

step4 If the credit card information is correct, three different reservations are made for the flight, hotel, and car.

step5 The car reservation is repeated until the car reservation is finished successfully.

step6 If all the reservations are completed successfully, a confirmation number is generated.

step7 The confirmation number (or an error message if errors occur during the reservation) is returned to the customer that triggered the travel booking process.

Travel booking scenario

BPEL Flow Model